手机版
微信
热门搜索:
×
搜索过于频繁,请输入验证码
网站首页
医院概况
医院简介
历史沿革
组织机构
荣誉激励
地理位置
重点科室
医疗设备
医院文化
新闻动态
院内动态
媒体报道
采购招标
招岗招聘
政务公开
专题专栏
通知公告
张医周报
就医指南
门诊分布
病区分布
就医流程
住院须知
OA办公系统
预约挂号
专家风采
临床科室
科室介绍
内科系统
外科系统
门急诊系统
医技科室
医辅科室
党政管理科室
党群园地
党建工作
团青之窗
精神文明
文化生活
张医艺苑
医疗工作
医务工作
科研发展
学术论文
培训进修
护理天地
护理动态
疾病护理
公共卫生
公共卫生
保健知识
急救知识
医药常识
健康教育
新技术业务
教学科研
中医中药
医德医风
住培工作
政策法规
医保政策
医疗法规
您的位置:
首页
>
新闻动态
>
政务公开
政务公开
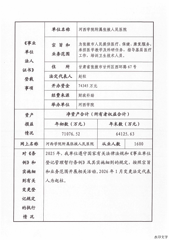
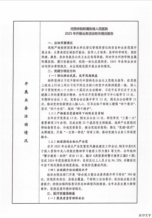
事业单位法人年度报告书
来源:
党委办公室(院长办公室)
发布时间:2026-03-25
点击数:
次
【字体:
小
大
】
分享到:
打印正文
关闭本页
你可能想要了解
就医流程
预约挂号
住院须知
专家门诊
门诊分布
病区分布
查询服务
常用电话
服务承诺
预约挂号
微信
返回顶部
×
用户登录
登 录
|
账号密码登录
成功登录后,
关闭浏览器前
24小时内
7天内
一个月内
始终
保持登录状态
忘记密码?
用户登录